這份重要文件發布 養老更有“底氣”了
近日,中共中央辦公廳、國務院辦公廳印發《關于推進基本養老服務體系建設的意見》(以下簡稱《意見》),并正式發布了《國家基本養老服務清單》!兑庖姟访鞔_了基本養老服務涵蓋物質幫助、照護服務、關愛服務等主要內容,回答了基本養老服務“服務誰”“服務什么”“如何服務”等關鍵問題,是我國養老服務發展史上的一個重要里程碑。
《意見》對實現“老有所養”目標有何重要意義?基本養老服務清單包含哪些內容?如何建設基本養老服務體系?人民網“強觀察”欄目采訪了相關專家。
實現“老有所養”的重要頂層設計
國家統計局數據顯示,截至2022年底,全國60周歲及以上老年人超過2.8億,占全國總人口19.8%,其中65周歲及以上老年人達2.1億,占全國總人口14.9%,人口老齡化形勢嚴峻。推進基本養老服務體系建設具有重要意義。
“強觀察”欄目梳理發現,2021年,中共中央、國務院印發的《關于加強新時代老齡工作的意見》就提出“建立基本養老服務清單制度”;2022年,黨的二十大報告指出“推動實現全體老年人享有基本養老服務”。
根據《意見》,基本養老服務是指由國家直接提供或者通過一定方式支持相關主體向老年人提供的,旨在實現老有所養、老有所依必需的基礎性、普惠性、兜底性服務。
“《意見》是對‘老有所養’目標實施方案的頂層設計,是對服務‘哪些人群’‘如何養老’等重要問題的具體化指示,是對以往各類較為零散的相關措施的整合!敝袊嗣翊髮W人口與發展研究中心副主任宋健說。
浙江大學老齡和健康研究中心主任何文炯認為,基本養老服務成為國家基本公共服務體系中的重要項目,將有效地保障老年人尤其是失能老人的基本需要和基本尊嚴,能夠給全體社會成員以穩定的預期,從而有益于推動國家治理現代化。
公布基本養老服務的國家“清單”
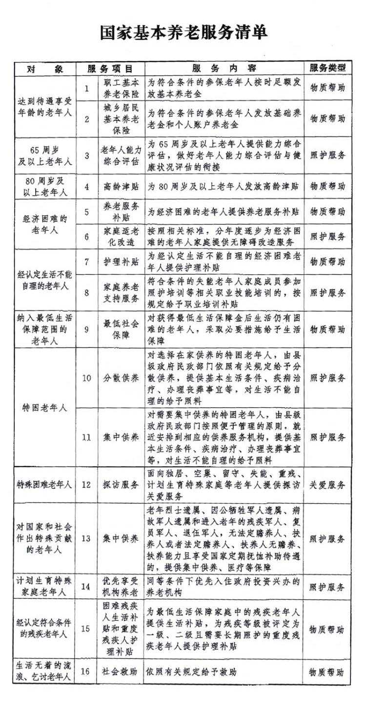
《意見》一大亮點,就是首次發布的《國家基本養老服務清單》。每一個老年人,都可以參照這份清單,了解自己能夠獲得的權利。
據了解,《國家基本養老服務清單》以保障老年人的基本生活安全為主線,對現行有效的法律法規和政策文件中已經明確的涉及老年人的基本服務項目進行了梳理歸納,整合到基本養老服務的制度框架下。
“強觀察”欄目注意到,具體來看,《國家基本養老服務清單》針對12類對象,列出了包含物質幫助、照護服務、關愛服務等三大類16個服務項目,其中包括為80周歲及以上老年人發放高齡津貼、對65周歲及以上老年人進行綜合評估等。

“制定基本養老服務清單,讓老百姓一目了然;各級政府也知道該做些什么,哪些事情必須做好;對于從事養老服務的各類機構來說,則由此知道自身職責定位和發展機會!焙挝木颊f。
《國家基本養老服務清單》在地方上如何細化?《意見》要求,省級政府制定并發布的清單應當包含《國家基本養老服務清單》中的服務項目,且覆蓋范圍和實現程度不得低于《國家基本養老服務清單》要求。
宋健認為,《國家基本養老服務清單》標準性和靈活性兼顧,從國家和地方兩個層面對養老目標、內容、項目和標準制定了規范、提出了要求,并可隨國家經濟社會發展動態調整,具有較強的操作性。
把最適合的服務送到老年人的身邊
《意見》提出,到2025年,基本養老服務制度體系基本健全。怎樣如期實現這一目標?
民政部養老服務司有關負責人就《意見》答記者問時表示,各級民政部門要落實發展養老服務優惠扶持政策,鼓勵社會力量參與提供基本養老服務,將政府購買服務與直接提供服務相結合,優先保障經濟困難的失能、高齡、無人照顧等老年人的服務需求。
《意見》提出,依托全國一體化政務服務平臺,推進跨部門數據共享,建立困難老年人精準識別和動態管理機制,細化與常住人口、服務半徑掛鉤的制度安排,逐步實現從“人找服務”到“服務找人”。推動在殘疾老年人身份識別、待遇享受、服務遞送、無障礙環境建設等方面實現資源整合,加強殘疾老年人養老服務保障。面向獨居、空巢、留守、失能、重殘、計劃生育特殊家庭等老年人提供探訪關愛服務。
在完善基本養老服務保障機制方面,《意見》提出“支持物業服務企業因地制宜提供居家社區養老服務”。
“居家養老是絕大多數老年人的選擇,因而必須通過有效的服務供給,讓居家老人能夠便捷地、放心地得到相應的服務,夯實居家養老基礎。”何文炯分析,物業服務企業已經具備良好基礎,通過業務范圍的自然擴展,可以有效擔當起為老年人服務的部分職責。
民政部養老服務司有關負責人表示,省級及以下政府可以根據當地經濟發展實際和老年人需要,研究提出地方具體的實施項目和標準,在確保國家基本養老服務清單項目落實落地的基礎上,把最適合的服務送到老年人的身邊。
分享讓更多人看到
































第一時間為您推送權威資訊
報道全球 傳播中國
關注人民網,傳播正能量